日期:2021-12-24 10:17 點擊:
必看必看必看!!!思源教育按照重要的考試節點給大家整理好啦~
根據市教委的要求,上海三校生(含“中專”、“職校”、“技校”)畢業學生,將于二年級進行文化學科學業水平考試。考試成績將作為學生畢業、就業與進入高職院校的重要依據之一、并且如等級成績較好 可以在三月自主招生考試中用于部分院校“免試”。

中職學業水平測試分科目有語文、數學、英語、信息技術基礎四門科目。其中《信息技術基礎》僅僅有合格考,并且為選考科目。
其中語文、數學、英語的合格考部分為必考科目,等級性考試為選考科目。合格考滿分100分,等級性考試滿分50分。


值得注意的是,2022年的學業水平考試有了新的大變革,原本在參加自主招生考試時,只要學業水平測試語數英都合格就可以折合為150分文化基礎分,學考的等級除了面試或考試同分需要比等級的情況下并無太大作用。但新政策“評價結果應用”中提到:
上海市部分普通高校專科層次依法自主招生中,使用中等職業學校學生學業水平語文、數學、英語3門科目等級進行折算。每門科目的等級以市教育考試院組織的考試成績為準。其中,A+為滿分70分,E計40分,相鄰兩級之間的分差均為3分。
學業水平能夠客觀反映中等職業學校學生文化素養和專業技能水平。今后學業水平將是在座三校生需要重視的考試科目,從職校二年級開始就在為之后自主招生考大學做鋪墊,三校生也不只單單以職業技能為主的學生,同時也在提高文化素養的重要性。


分卷合場,等級考和合格考是一起進行的,只不過中間休息;英語等級考還有口試成績占總分的10分。

1、合格考不通過,等級考成績無效;合格性考試不通過可以參加學校組織的補課。
2、參加等級考同學按照150分總分劃定等級,15%為A,30%為B,30%為C,20%為D,5%為E;
3、每位同學只有參加考試的一次機會


總分(250分)
入學測試150分:【學業水平語數英三門合格就是滿分150分,不看等級。注:一門合格:50分;不合格:25分;不合格但補考后合格:45分】(注意:凡是中專二年級參加過學業水平考試的同學,入學測試部分是用學業水平語數英3門科目的合格性考試成績按以上規則計分的,不需要再次參加考試)
素質技能100分:【包括六個板塊:法律與道德(20分值)、時事政治(15分值)、心智禮儀(15分值)、生涯規劃(15分值)、團隊管理(15分值)、信息科技(20分值)】考試時間60分鐘。
所以學業水平齊全的應屆三校生三月考試只需要考素質技能一張卷子喔~
(學業水平不齊全的高中生、歷屆三校生/高中生)
3月考試內容:
總分(250分)
入學測試150分:【包括藝術人文、數學基礎、生活英語、科學常識四大模塊】考試時間90分鐘。

素質技能100分:【包括六個板塊:法律與道德(20分值)、時事政治(15分值)、心智禮儀(15分值)、生涯規劃(15分值)、團隊管理(15分值)、信息科技(20分值)】考試時間60分鐘。


2021年本市共有30所試點院校參加專科層次依法自主招生招生章程已全部公布:30所試點院校的共計招生12577人。其中三校生招生8961人!
填報志愿必看 | 2021年上海專科層次自主招生各院校招生人數、學費、熱門專業統計
考試時間:(每年稍有變動,僅供參考)
2021年考試時間為3月27日(周六)
報名時間:11月2日-11月5日
信息審核:11月6日
志愿填報:3月12日-3月13日
考試繳費:3月17日-3月18日
考試時間:3月27日
三月日程安排表:(每年稍有變動,僅供參考)

總分(500分)
語文(100分)考試時間:150分鐘
數學(100分)考試時間:100分鐘
英語(100分)考試時間:100分鐘
校考(200分)
滬籍應屆三校生/隨遷子女(納入入學當年中職校招生計劃的進城務工人員隨遷子女的三校生僅可參加專科層次錄取,滬籍應屆三校生本科或專科均可參加)
注:如三月考試已錄取 不可參加五月考試 / 如三月考試未錄取可繼續參加五月考試
5月的三校生高考可以填報2所院校,每個學校有2個專業。采取的是順序志愿的錄取方式。
2021年五月三校生高考共34所院校招生,其中16所本科院校;其中今年新增了一所上海立信會計金融學院。
2021年共有34所試點院校參加五月三校生高考。
共招收三校生3216人。(其中專科招收2765人,本科招收451人)
與3月專科自主招生不同的是,5月份三校生高考的“第二學校志愿”往往能起到錄取作用。因此重視第二學校志愿對于無論是希望考本科、還是希望錄取的每位三校生考生、家長而言,是很重要的保底錄取手段。
PS:5月份三校生高考還有一次缺額補填的機會。
重視第一志愿(順序志愿)
不同群體區別指導(貫通、隨遷、三校生本科、專科)
填報順序(先藝術后普通)
填報數量(2所院校,本科院校2本科專業2高職專業/高職院校2專業)
填報須知(仔細閱讀各校招生章程:如不認可第一志愿院校技能測試成績,體檢受限專業,男女比例情況,是否服從調劑)
填報操作(操作簡明方便,每一步操作看清相關提示信息。)
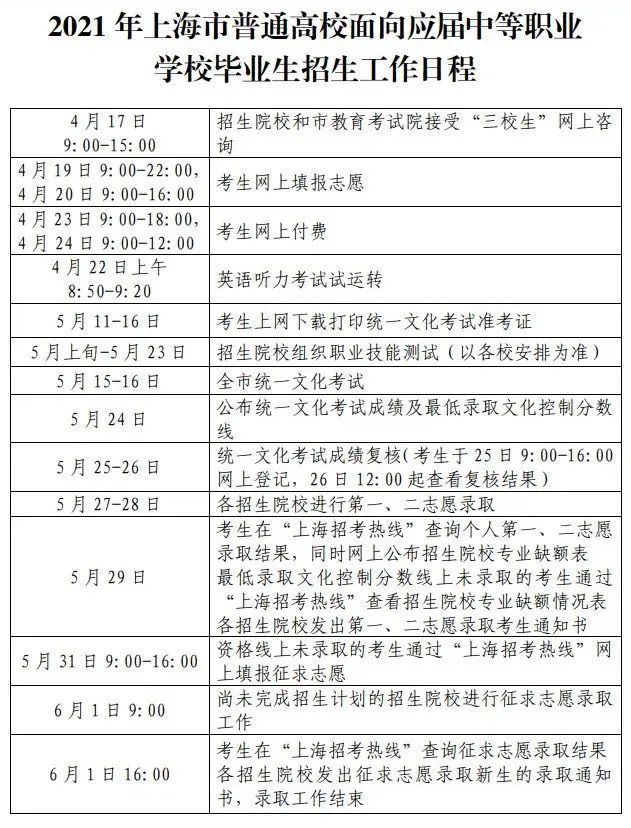
考試時間:(每年稍有變動,僅供參考)
2021年五月三校生高考考試時間為5月15/16日。
報名時間:11月2日-11月5日
信息審核:11月6日
志愿填報:4月19日-4月20日
考試繳費:4月23日-4月24日
考試時間:5月15日-5月16日
語數外考試之前或之后一周各院校將陸續開展校測。(每年稍有變動,僅供參考)
五月日程安排表:(每年稍有變動,僅供參考)


2022年五月三校生高考考試說明發布
為方便考生快速便捷獲取考試信息,從2022年起,《上海市普通高校面向應屆中等職業學校畢業生招生統一文化考試考試說明》不再印刷出版發行,改為在“上海招考熱線”網站(www.shmeea.edu.cn)公開發布。


以上為思源教育整理的關于三校生學業水平考試,三月自主招生考試和五月三校生高考的考試相關內容。思源教育專注三校生高復課程,為眾多莘莘學子圓夢大學。
思源教育(原上海交大思源進修學院,簡稱思源教育)成立于1996年,自建校以來,秉承交大校訓,依托名校師資,提供專業的托班輔導、青少年英語輔導、小學輔導、初中輔導、高中輔導、高考高復、三校生高復、藝考生文化課等,學生遍及全市各區,至今已幫助六萬多余名學子取得優異成績,成功考入理想的各級院校!20余年來思源已成為“中考教學研究中心”、“中學個性化學習教育基地”、“快速學習法”實驗學校。
