日期:2021-10-25 09:42 點擊:
2021年上海市中等職業學校公共基礎課學業水平考試語文、數學、外語考試說明公布,具體要求如下:
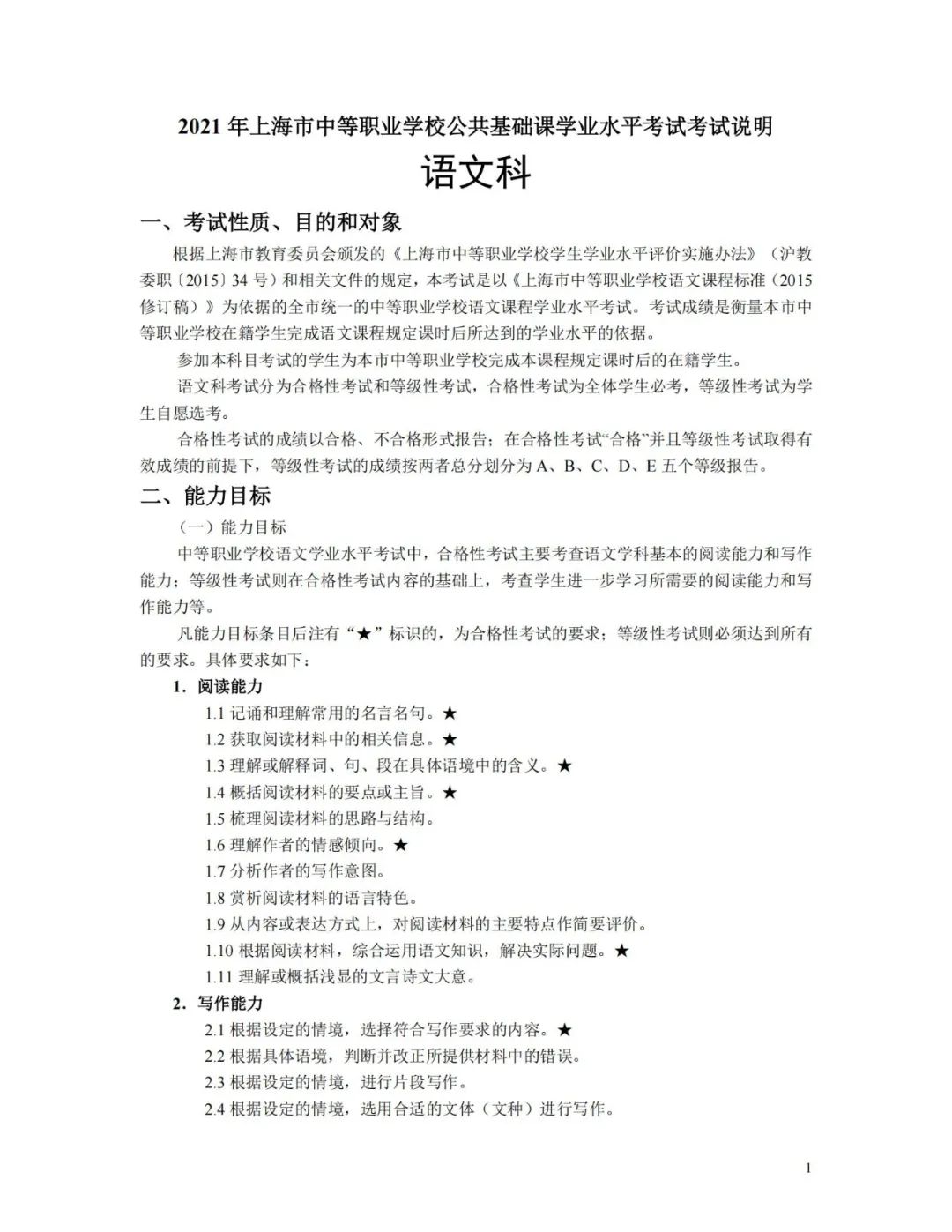
語文科目











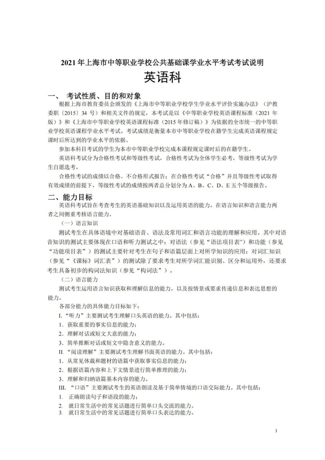
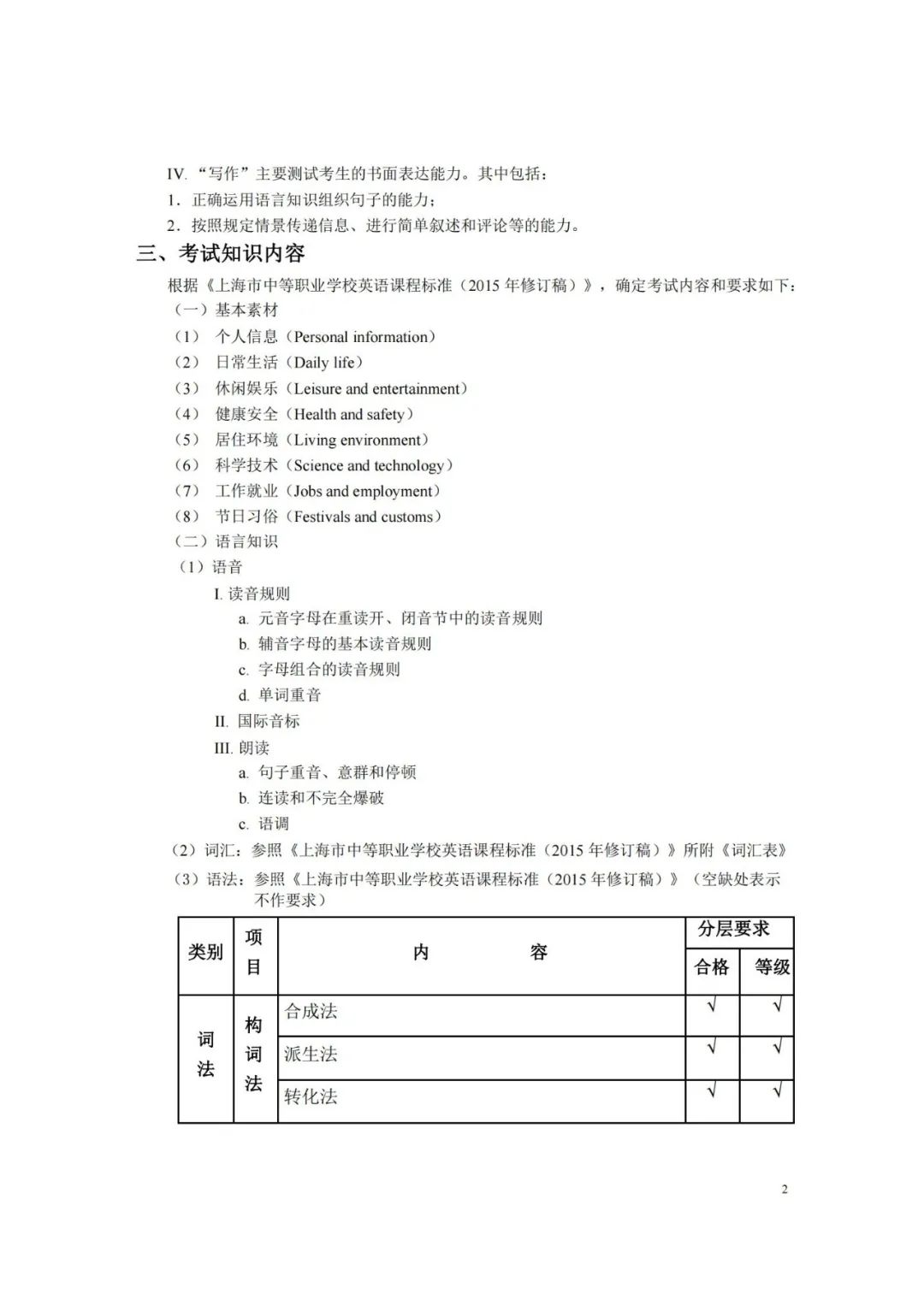
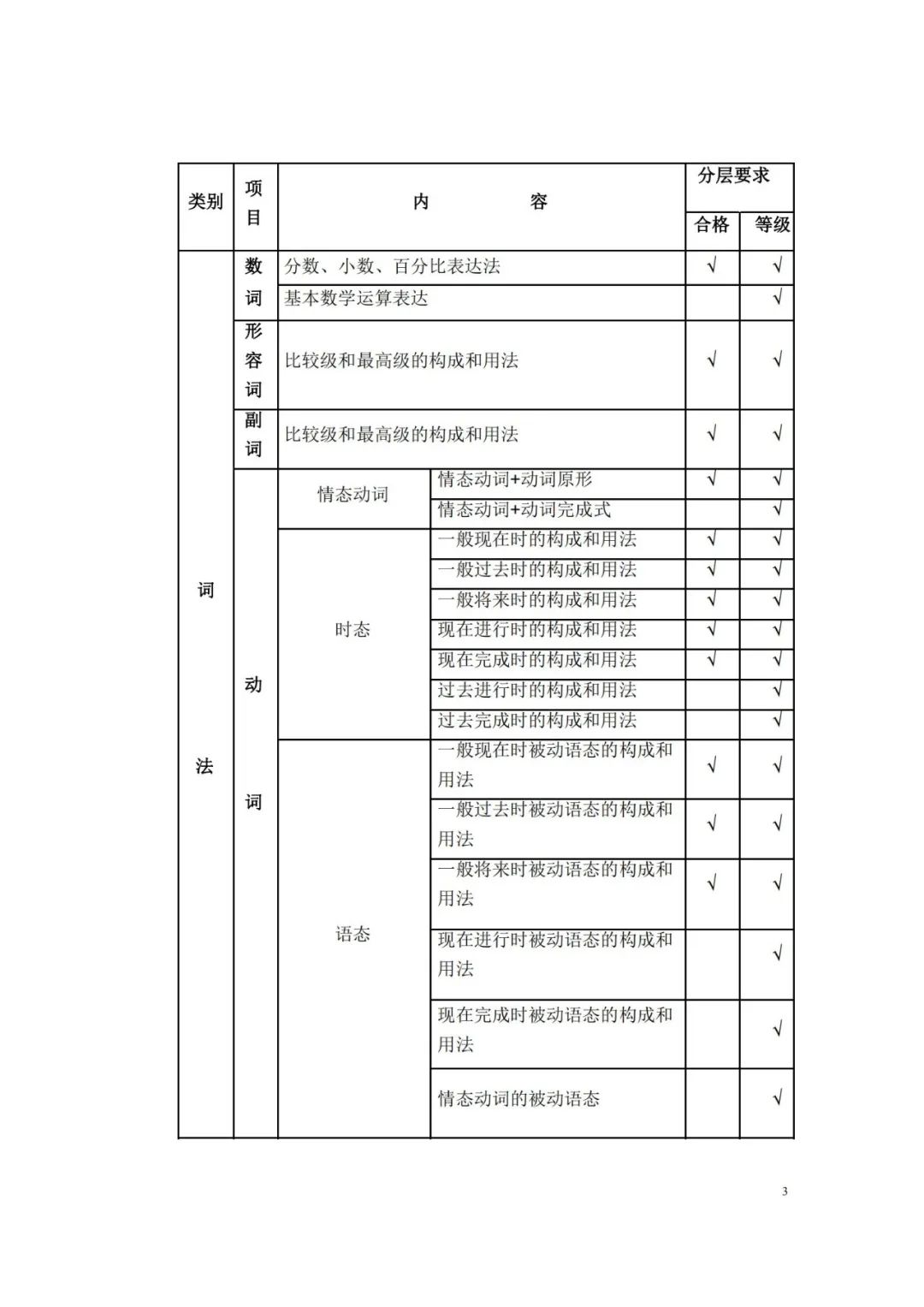
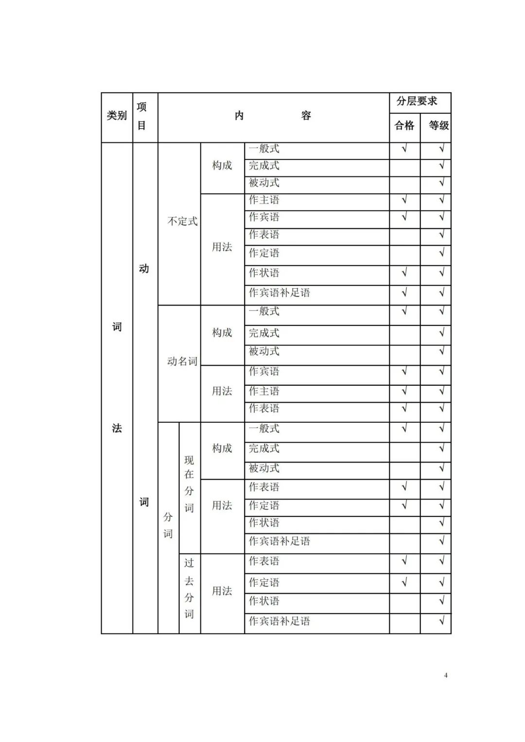
英語科目












數學科目










思源教育(原上海交大思源進修學院,簡稱思源教育)成立于1996年,自建校以來,秉承交大校訓,依托名校師資,提供專業的托班輔導、青少年英語輔導、小學輔導、初中輔導、高中輔導、高考高復、三校生高復、藝考生文化課等,學生遍及全市各區,至今已幫助六萬多余名學子取得優異成績,成功考入理想的各級院校!20余年來思源已成為“中考教學研究中心”、“中學個性化學習教育基地”、“快速學習法”實驗學校。
