日期:2018-02-27 14:16 點擊:
報名時間、考試時間與考試科目
1、自主招生報名、現場確認
免試資格確認及面試時間:3月4日9:00-16:30
網上報名時間:3月7日--9日
現場確認時間:3月16日
報名網址:上海招考熱線(www。shmeea.com.cn)
2、專科層次依法自主招生入學測試(文化、技能測試)
專業測試時間:3月18日8:30—16:00 文化測試時間:3月25日8:30開始
3、各專業考試科目

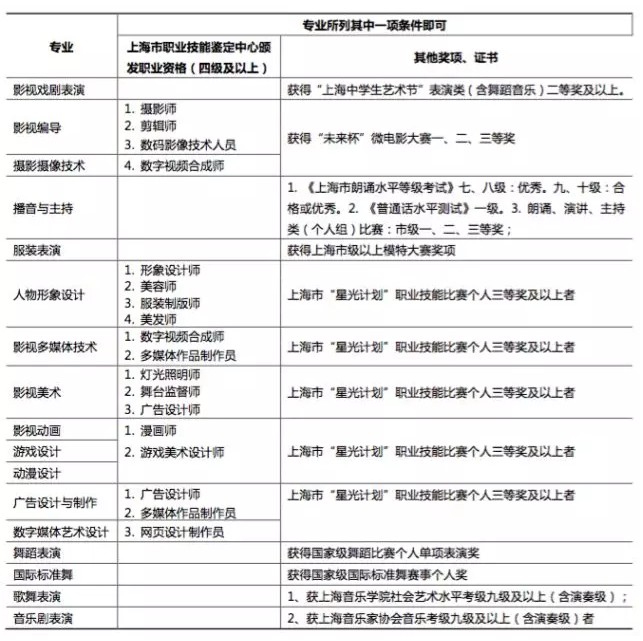
免試條件
通過學院免試資格審查及面試,符合以下條件之一的第一志愿報考我院對口專業的考生,專業校考可免試, 按專業考試成績85分計。

錄取辦法
1. I類考生:即普通高中學業水平合格性考試成績齊全的應、歷屆高中學生,采用普通高中學業水平合格性考試成績與職業技能測試(專業校考)成績相結合的辦法錄取。
(1)普通高中學業水平合格性考試成績(7門科目)使用志愿填報前(3月6日及以前)取得的成績,以市教育考試院組織的考試成績為準。折算辦法:每門成績合格計100分,不合格計50分,滿分700分。職業技能測試為專業校考,滿分為300分。
(2)非藝術類專業:合成總分 = 高中學業水平合格性考試成績 + 專業校考
藝術類專業: 合成總分 = 高中學業水平合格性考試成績 x 45% + 專業校考
(3)考生按合成總分從高到低錄取。合成總分相同,則依次比較職業技能測試(即專業校考)成績、高中學業水平合格性考試成績,從高到低擇優錄取
(4)非第一院校志愿填報我院的考生,其第一院校志愿填報專業類別對口,且專業技能成績合格的情況下,按該生高中學業水平合格性考試成績從高到低錄取。同分情況下,根據考生填報的第一院校的專業技能成績進行折合,按折合分從高到低擇優錄取。
2. III類考生:即具有中等職業教育的公共基礎課程語文、數學、英語三門科目合格性考試成績的應屆三校生,采用文化素質測試成績與職業技能測試(專業校考)成績相結合的辦法錄取。
(1)文化素質測試試行使用中等職業學校學生學業水平公共基礎課語文、數學、英語3門科目的合格性考試成績,每門滿分50分,共計150分。每門科目的合格性考試成績以市教育考試院組織的考試成績為準,其中“合格”計50分,“不合格”但參加學校組織的補考“合格”計45分,“不合格”且參加學校組織的補考仍“不合格”或未參加補考計25分;職業技能測試為專業校考,滿分為100分。
(2)非藝術類專業:合成總分 = 中職校學生學業水平合格性考試成績 + 專業校考。
藝術類專業:合成總分 = 中職校學生學業水平合格性考試成績 x 45% + 專業校考。
(3)考生按合成總分從高到低錄取。合成總分相同,則依次比較職業技能測試(即專業校考)成績、中等職業學校學生學業水平合格性考試成績,從高到低擇優錄取。再同分,則依次按該生中等職業學校學生學業水平等級性考試語文、數學、英語成績從高到低錄取。
(4)對于非第一院校志愿填報我院的考生,其第一院校志愿填報專業類別對口,且專業技能成績合格的情況下,則依次按該生中等職業學校學生學業水平等級性考試語文、數學、英語成績從高到低錄取。再同分,則根據考生填報的第一院校的專業技能成績進行折合,按折合分從高到低擇優錄取。
3. II類考生:高中學業水平合格性考試成績不全的應、歷屆高中生
IV類考生:中等職業教育的公共基礎課程語文、數學、英語三門科目合格性考試成績不全的應、歷屆三校生
采用統一入學測試成績與職業技能測試(專業校考)成績相結合的辦法錄取。
(1)統一入學測試成績滿分為150分,職業技能測試(即校考)成績,滿分100分;
(2)非藝術類專業:合成總分 = 統一入學測試成績 + 職業技能測試;
藝術類專業:合成總分 = 統一入學測試成績 + 職業技能測試
(3)考生按合成總分從高到低錄取。合成總分相同,則依次比較職業技能測試(即專業校考)成績、統一入學測試成績,從高到低擇優錄取。
(4)對非第一院校志愿填報我院的考生,其第一院校志愿填報專業類別對口,且專業技能成績合格的情況下,按該生自主招生統一入學測試成績,從高到低錄取。同分情況下,根據考生填報的第一院校的專業技能成績進行折合,按折合分從高到低擇優錄取。
思源教育(原上海交大思源進修學院,簡稱思源教育)成立于1996年,自建校以來,秉承交大校訓,依托名校師資,提供專業的托班輔導、青少年英語輔導、小學輔導、初中輔導、高中輔導、高考高復、三校生高復、藝考生文化課等,學生遍及全市各區,至今已幫助六萬多余名學子取得優異成績,成功考入理想的各級院校!20余年來思源已成為“中考教學研究中心”、“中學個性化學習教育基地”、“快速學習法”實驗學校。
58351887 / 58352220 浦東八佰伴校區
(詳情請點擊) 浦東新區南泉北路1025號(近張楊路,明珠小學旁)62932552/62932882 思源中高考學習中心
(詳情請點擊) 徐匯區華山路1988號匯銀大廈北樓6樓619室63330788 人民廣場三校生高復校區
(詳情請點擊) 黃浦區延安東路700號港泰廣場708-1室021-56611361 普陀三校生高復校區
(詳情請點擊) 普陀區交通路4703弄28號一樓32035781/62581699 徐匯三校生高復校區
(詳情請點擊) 徐匯區廣元西路12號(工商銀行隔壁)50836650/58437313 浦東三校生高復校區
(詳情請點擊) 浦東新區南泉北路1025號2樓(近張楊路,明珠小學旁)021-55808106 楊浦三校生高復校區
(詳情請點擊) 楊浦區國賓路36號萬達廣場B座1404室021-64680311 思源外語徐匯校區
(詳情請點擊) 徐匯區南丹東路238號2層54162500/54162556 思源外語南方校區
(詳情請點擊) 閔行區古美路35號318室021-50933616 思源外語八佰伴校區
(詳情請點擊) 浦東新區浦東南路1138號上海灣三樓301-B021-53820050 黃浦校區
(詳情請點擊) 斜土路768號致遠大廈710室58209385/32123101 思源外語云臺路校區
(詳情請點擊) 浦東新區瀏河路19號19創意園2樓(近云臺路)55670526/31117286 楊浦大橋校區
(詳情請點擊) 楊浦區平涼路1128弄銀鹿大廈1號樓803室(近眉州路)