日期:2017-03-30 17:24 點擊:
化學是我們初三才開始接觸的一門課程,作為在理科中占據重要位置的一個科目,我們有理由要好好的學習化學。對于學不好化學的孩子來說,化學方程式是他們最為頭痛的一個地方,因為化學萬變不離其宗,如果連最為基礎的方程式都背不好、記不住,那么在往后學習化學的道路上,則會變的更加艱難!
下面讓我們來看看思源教育的朱老師給大家整理出的幾道易錯例題。
選擇題一、
在做題的時候要考慮清楚,題目是需要你做計算還是考察你的概念,同一個題干,理解稍有偏差,解題的方式可能就會截然不同,答案也會相差十萬八千里。

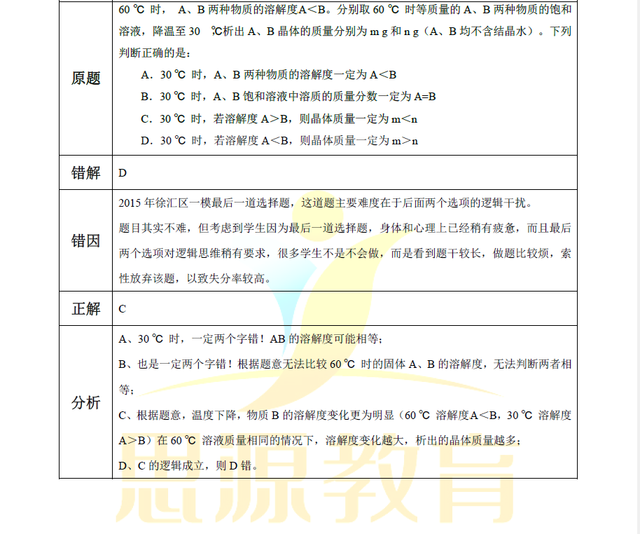
選擇題二、
這里分析了一道2015年徐匯區一模易錯率較高的題目,學生們在看題干的時候一定要耐心仔細,有時候當你把一道長長的題目進行分割的時候,你會發現這題其實沒有你想象的那么難!

選擇題三、
要熟悉考綱當中提到的每一個考點,以防在考試過程中出現一個較為冷門的知識點而手忙腳亂,不知所措。

化學考試中的填空題往往是結合計算和概念于一體的,越往后的空,往往越難。在化學方程式正確的基礎上還需要結合你的分析,這需要牢固的知識和靈活的思維。
填空題一、
這道題為2013年化學中考的真題,簡單來說是由著結果去推算結論的,并且附上了一張表格需要學生來填寫,在當時算的上是新題型,這就需要學生的靈活思維運用和仔細分析的能力。


填空題二、
這道題與前一道題不同,要完全熟悉化學實驗中的每一個操作步驟和目的。而特別需要注意的是,在填空中的選擇題,一定要看清每一個選項,確定自己沒有漏選。

看這里~
后期小編會在每次推文的時候,都附上一篇由各科名師總結出來的易錯題集!敬請期待哦!

掃一掃,獲取更多學習資料
思源教育(原上海交大思源進修學院,簡稱思源教育)成立于1996年。自建校以來,秉承交大校訓,依托名校師資,提供專業的幼兒輔導、小學輔導、初中輔導、高中輔導、托班輔導、三校生高復等,學生遍及全市各區,至今以幫助六萬多余名學子取得優異成績,成功考入理想的各級院校!20年來思源已成為“中考教學研究中心”、“中學個性化學習教育基地”、“快速學習法”實驗學校。
62821080/62820220 思源教育(徐匯少兒)
(詳情請點擊) 徐匯區廣元西路45號交大慧谷2樓202室62932533/62820699 思源教育(徐匯中學生)
(詳情請點擊) 徐匯區廣元西路45號交大慧谷2樓203室32035912/32035781 思源教育(徐匯三校生高復)
(詳情請點擊) 徐匯區廣元西路45號交大慧谷1樓58437313/50836650 思源教育(浦東三校生高復)
(詳情請點擊) 浦東南泉北路1021號3樓58209385/58209386 思源教育(浦東上南)
(詳情請點擊) 浦東新區臨沂路500號三樓58437313/50836650 思源教育(浦東中學生)
(詳情請點擊) 浦東南泉北路1019-1021號3樓34719727/34719728 思源教育(閔行龍柏)
(詳情請點擊) 閔行區虹井路288弄樂虹坊三樓305室36352789/36337790 思源教育(寶山大華)
(詳情請點擊) 寶山區大華一路210號嘉年華大廈5樓501室55670526/31117286 思源教育(楊浦大橋)
(詳情請點擊) 楊浦區平涼路1128弄銀鹿大廈1號樓803室(近眉州路)58812871/58812827 思源教育(浦東金橋)
(詳情請點擊) 浦東平度路258號(金橋大拇指廣場)3號樓2層C20158352220/58351887 思源教育(浦東八佰伴)
(詳情請點擊) 浦東新區南泉北路1025號(近張楊路)021-63330278/63330279 思源教育(黃浦一部)
(詳情請點擊) 打浦路423號3樓021-53820050 思源教育(黃浦二部)
(詳情請點擊) 斜土路768號致遠大廈6樓603室